跳到主要內容區
您的瀏覽器不支援JavaScript功能,若網頁功能無法正常使用時,請開啟瀏覽器JavaScript狀態
企業關係與技轉中心
漢堡鈕選單
回單位首頁
ENGLISH
產學創新總中心
成大首頁
網站地圖
資訊分類清單
中心簡介
中心人員及所在位置
中心介紹
產學合作
智權服務
專利案處理流程
相關文件下載
申請專利注意事項
專利檢索
成功大學校級商標_ 使用及授權
【重要公告】111年7月起調整科技部計畫產出成果之發明專利費用補助比例
技轉服務
與廠商之技轉與保密合約
技轉授權流程
科技部產學計畫 先期技轉須知
研究室 / 論文口試 保密合約書(參考)
技轉收益分配
★ 研發技術推薦 ★
★績效成果 ★
可交易技術公告
相關法規
政府機關
成功大學
經濟部計畫專區
FAQ
表單文件下載
優質專利徵選活動專區
教育訓練課程
中心位置
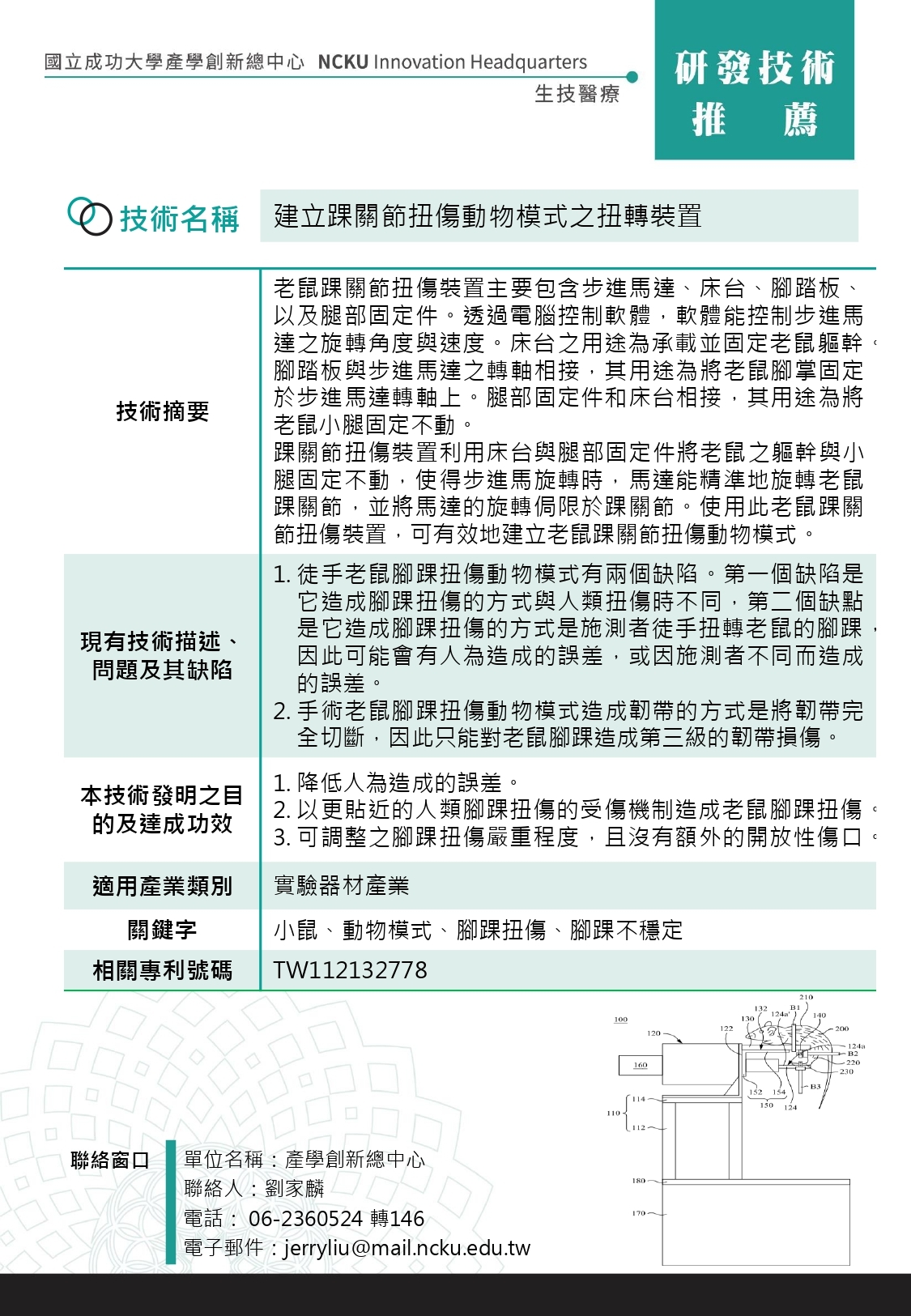
建立踝關節扭傷動物模式之扭轉裝置
瀏覽數:
分享
登入成功
Close (Esc)
Share
Toggle fullscreen
Zoom in/out
Previous (arrow left)
Next (arrow right)